Instance Verification Kit (IVK)
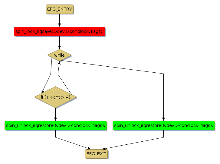
spin lock @ [37398+41+/linux-3.19-rc1/drivers/media/platform/s5p-mfc/s5p_mfc_opr_v5.c]
Instance Signature: condlock
|
The Matching Pair Graph:
|
|
Function Name
|
Control Flow Graph (CFG)
|
Events Flow Graph (EFG)
|
Source Correspondence
|
|
s5p_mfc_get_new_ctx
|
|
|
[37303+19+/linux-3.19-rc1/drivers/media/platform/s5p-mfc/s5p_mfc_opr_v5.c]
|